synthspec
This is an old revision of the document!
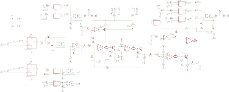
Project X Synth
Overview
Digital & Analog Synth design.
- VCO and modulation handled in digital
- Filter and VCA in fully analog CV controlled fashion
- Ext input and modulation CV inputs
Schematic
Oscillators
Digital Osc
Filter
Analog State filter : LP or HP.
VCA
Analog VCA
LFOs
Digital
synthspec.1348659530.txt.gz · Last modified: (external edit)

