synthspec
Project X Synth
Overview
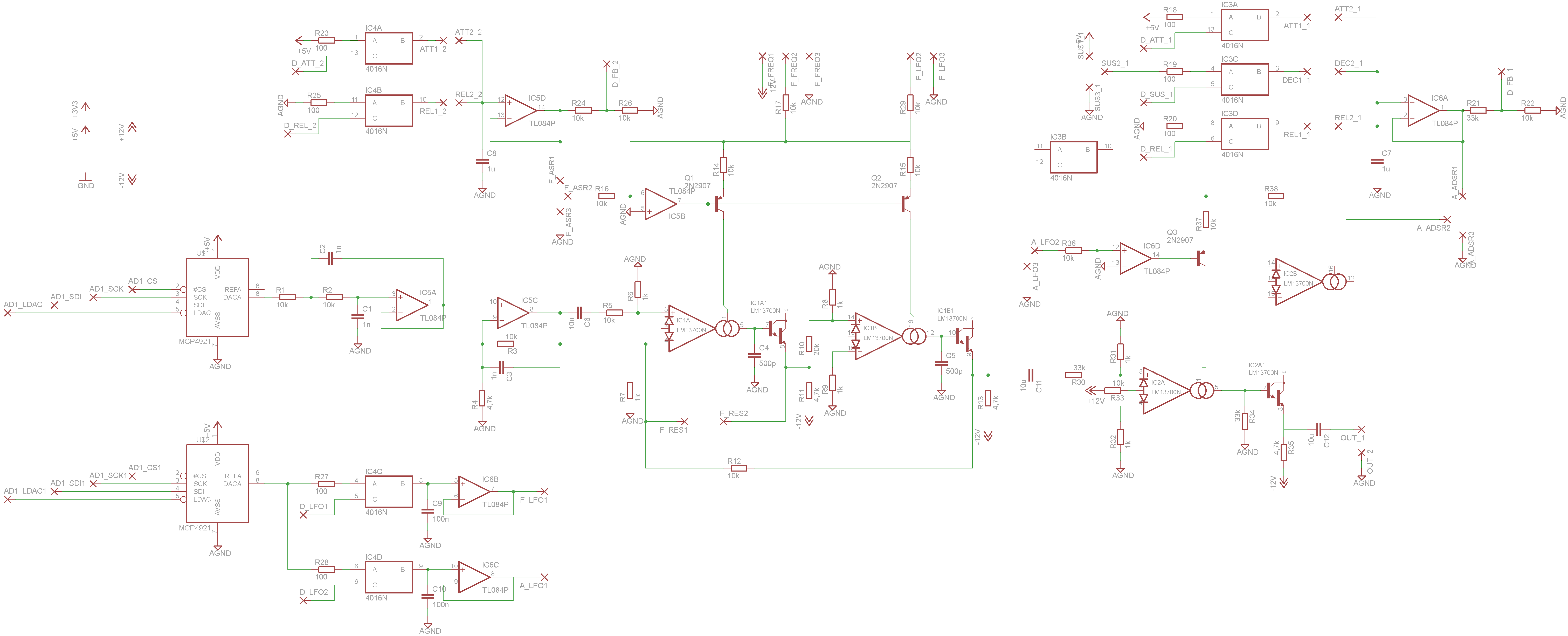
Digital & Analog Synth design.
- VCO and modulation handled in digital
- Filter and VCA in fully analog CV controlled fashion
Synth Architecture
Schematic
Oscillators
Digital Osc
Filter
Analog State filter : LP or HP.
VCA
Analog VCA
LFOs
Digital
synthspec.txt · Last modified: by wadmin


